钢院更名:掀起碰瓷中国科技大学狂潮

中国科学技术大学是第一所以“科学技术”冠名的中国高校,长期以来“科技大学”即简称。1988年,北京钢铁学院欲效仿MIT,改名北京理工大学碰壁,稍后效仿“中国科技大学”改名成功。掀起了全国近80所高校碰瓷“科技大学“”波澜壮阔的浪潮。这段历史了解一下?

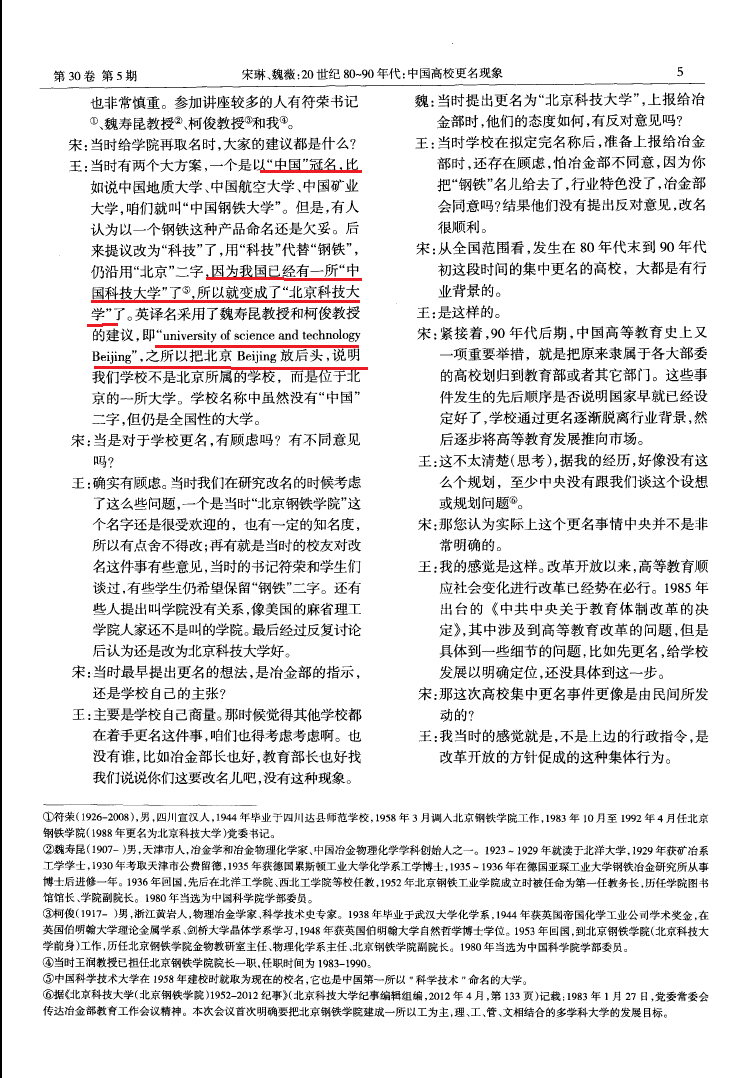
根据维基百科记载:1988年,北京钢铁学院部分师生希望摆脱校名以一种产品的名字来命名的尴尬方式,同时,意图效仿麻省理工学院,希望更名为“北京理工大学”[2]。但在校方向主管部门交涉时得知“北京理工大学”的校名已经被拟更名的北京工学院所率先占用,遂作罢。学校更名问题曾在党委常委会上,校长办公会上和座谈会上多次讨论,形成两种方案。一种方案是,更名为中国钢铁大学;另一种方案是反对沿用“钢铁”名称,改称“北京科技大学”,同时英文名为University of Science and Technology Beijing(效仿中国科学技术大学的英文名),将Beijing置于译名最后,意图表达为全国性大学。

有趣的是北钢末代校长(北京科技大学首任校长)王润的口述历史侧面证实了这段的历史。王润校长的说法虽与维基百科略含蓄,但实际承认北钢改名希望既有“中国”又有“科技大学”二字,而其英文名称也如此。应当说北京钢铁学院的改名是成功改名的典范,引起了30年来公众的混淆。北钢改名的成功吹响了一大批工学院、地质学院等碰瓷“科技大学”的号角。顺便八卦一下:据说北钢改名之后,高考分数线暴涨。

时至今日,甚至有一些中国科大学生家长抱怨我校名称区分度不强,其实这正是成功的象征。君不见金庸成名之后,多少全庸也在出武侠小说。

参考文献

1)维基百科“北京科技大学”词条,点击这里

2)20世纪80~90年代:中国高校更名现象——“北京科技大学”更名始末. 北京科技大学学报(社会科学版). 2014-10-25, (2014(5)).宋琳、魏薇、王润,PDF版